Honda is gearing up to expand its electric two-wheeler lineup in India with the upcoming Honda Shine Electric, and a newly surfaced design patent confirms its development. The Shine Electric will likely follow the footsteps of the popular petrol-powered Shine 100, but with a fully electric heart.
Honda Shine Electric Design and Platform
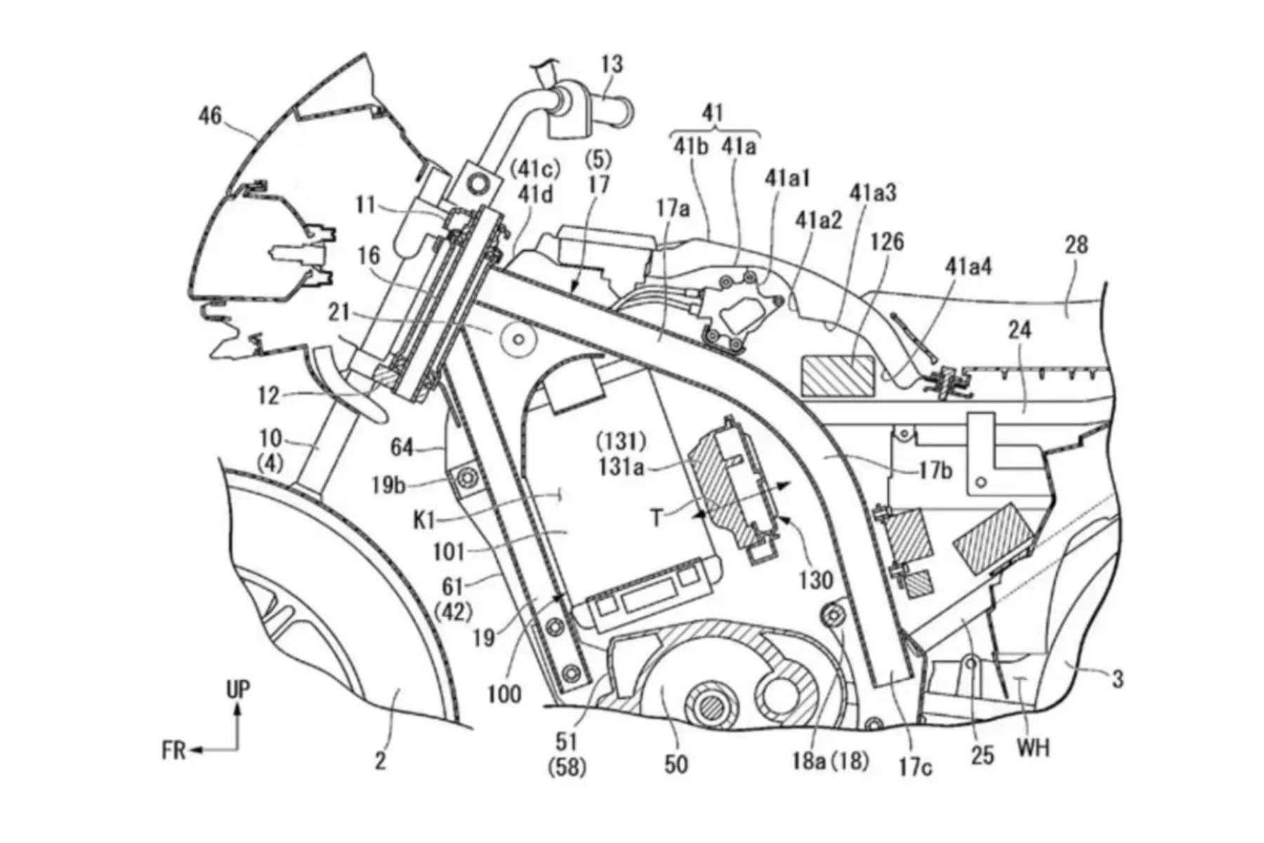
The design patent reveals that the Shine Electric will share its chassis and overall structure with the existing Shine 100, similar to how Tata Nexon EV and Hyundai Kona Electric adopted their petrol counterparts' platforms. However, instead of a conventional engine and fuel tank, the Shine EV will feature a compact electric motor and dual battery setup neatly integrated into the frame.

Dual Battery Pack Setup & Swapping Capability
The most notable update is the inclusion of two removable battery packs, mounted on the under-seat chassis. These are expected to be 1.5kWh each, for a combined capacity of 3kWh. This setup mirrors the Activa e battery configuration, hinting at a common architecture across Honda's electric portfolio.
The dual batteries are designed to be compatible with Honda’s battery-swapping network, which is already operational in metro cities like Bengaluru, Delhi, and Mumbai. This could make the Shine Electric a highly practical and urban-friendly commuter, reducing charging downtime significantly.
What This Means for Honda’s EV Strategy
Honda has faced a mixed response with its earlier EV launches like the Activa e and QC1, but the brand is now showing signs of adopting a more scalable and user-centric approach. By repurposing its best-selling petrol models into EVs and implementing battery standardization, Honda could accelerate EV adoption in India’s mass commuter segment.

Honda Shine Electric India Launch Timeline (Expected)
While Honda hasn’t officially announced the launch date yet, the emergence of the design patent suggests that a debut could happen by late 2025 or early 2026. The bike is expected to be priced competitively and may qualify for FAME incentives or other state-level EV subsidies.

